首页
中心概况
新闻中心
行业资源
职业培训
服务指南
专业知识
首饰情缘
珠宝鉴赏
联系我们
行业资源
云浮法律法规
云浮行业动态
云浮行业标准
云浮会展信息
证书版面
行业标准
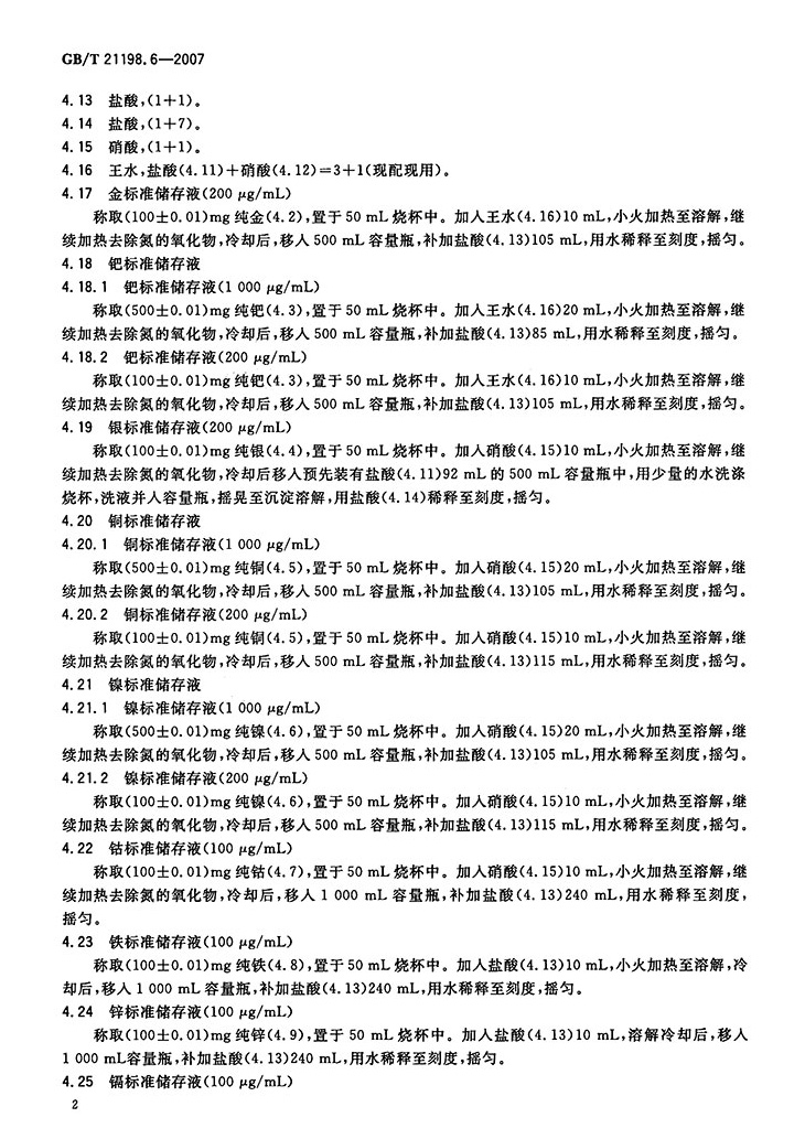
GB/T 21198.6-2007 贵金属合金首饰中贵金属含量的测定
发布时间:2012-08-30 15:19 浏览量:139304
上一篇:
云浮GB/T 23885-2009 翡翠分级
下一篇:
云浮GB/T 18781-2008 珍珠分级
x